DOCUMENTS TELECHARGEABLES

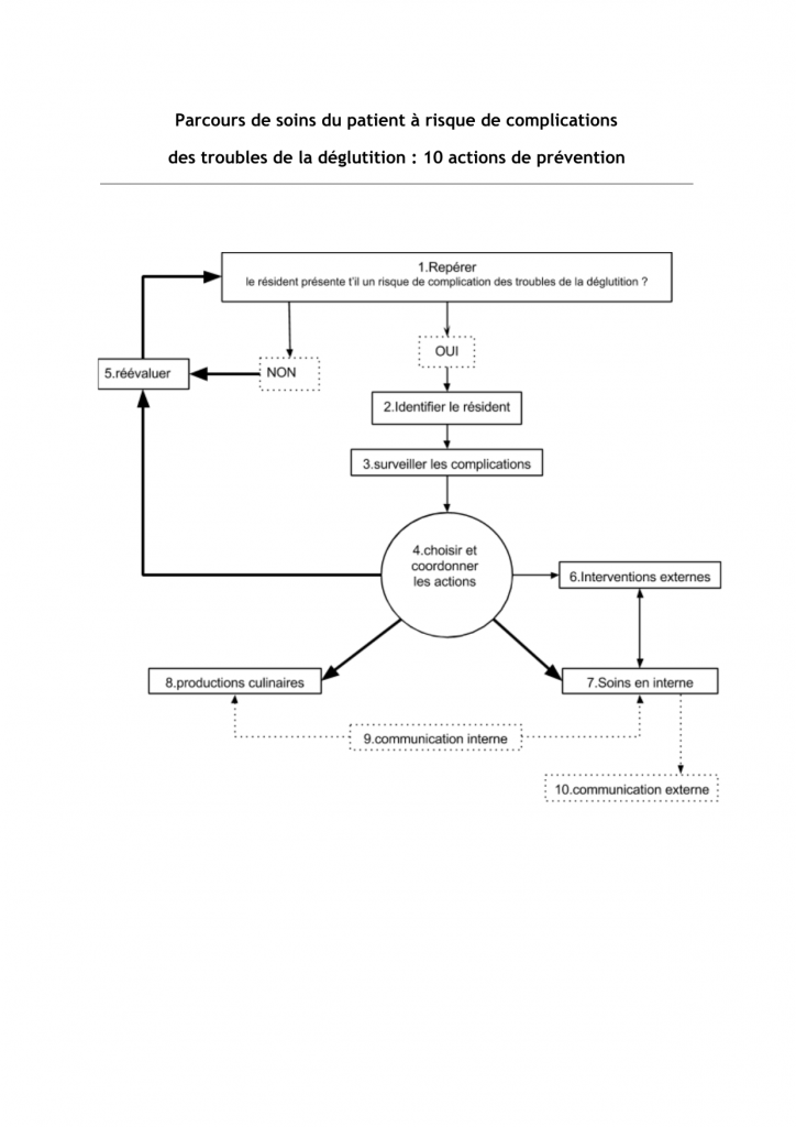
Outil permettant d’évaluer les pratiques professionnelles d’une structure autour de la question de la prévention des troubles de la déglutition et de leurs complications.
Cette analyse se fait en 10 actions de prévention, elles mêmes découpées en 24 critères d’évaluation.

Document destiné à faire le point sur les pratiques soignantes au sein d’une institution

Document aide mémoire permettant de mener un bilan ORTHOPHONIQUE de dysphagie de la personne âgée.
Yann TANNOU & Xavier CORMARY

Outil permettant d’évaluer les pratiques professionnelles d’une structure autour de la question de la prévention des troubles de la déglutition et de leurs complications.
Cette analyse se fait en 10 actions de prévention, elles mêmes découpées en 24 critères d’évaluation.

Outil permettant d’évaluer les pratiques professionnelles d’une structure autour de la question de la prévention des troubles de la déglutition et de leurs complications.
Cette analyse se fait en 10 actions de prévention, elles mêmes découpées en 24 critères d’évaluation.

Outil permettant d’évaluer les pratiques professionnelles d’une structure autour de la question de la prévention des troubles de la déglutition et de leurs complications.
Cette analyse se fait en 10 actions de prévention, elles mêmes découpées en 24 critères d’évaluation.

Affiches « J’applique les bons gestes » sur les thèmes de la sécurité, de l’autonome et du plaisir. Sorte de pense-bêtes à afficher partout où c’est utile !